大千健康醫療體系
回首頁
聯絡我們
交通指南
繁體中文
簡體中文
English
認識大千
院史
院長介紹
服務理念
體系組織
企業識別
碧英大樓:緣起
樓層導覽
榮耀與感謝
最新消息
最新消息
新聞報導
活動與課程公告
公告訊息
媒體專區
報紙新聞
電視新聞
網路新聞
科室介紹
專科介紹
內科系
外科系
腫瘤與癌症科系
復健科與中醫科系
婦兒科系
護理部
其他專科系
醫師介紹
內科系
外科系
腫瘤與癌症科系
復健科與中醫科系
婦兒科系
護理部
其他專科系
就醫服務
掛號流程
掛號服務
網路掛號
掛號查詢或取消
就醫須知
住出院流程
出院準備服務
住院注意須知
陪、探病注意須知
就醫權利與義務
自費品項公告
健保部分給付材料專區
哺集乳室
門診時間
收費標準
疾病與治療查詢
看診狀況(上線才能測)
病床動態(上線才能測)
病歷電子宣告及申請
病歷與報告影本申請
各類診斷文件申請與收費
電子病歷宣告項目
檢驗、檢查服務
服務項目
檢驗報告查詢
醫療服務
健康檢查服務
健檢中心
高級健檢中心
出院準備服務
雙向轉診服務
社區服務
疫苗接種
安寧療護服務
預立醫療諮商服務
預立醫療諮商
線上預約
特色醫療中心
外傷照護中心
心血管照護中心
癌症治療中心
腦中風照護中心
復健科暨兒童發展中心
生殖醫學中心
腎臟保健中心
牙科整合治療中心
糖尿病照護中心
核子醫學中心
高壓氧治療中心
高級健檢中心
大千綜合醫院附設苗栗縣私立托嬰中心
大千台兒胎兒醫學中心
失智共同照護中心
衛教天地
大千醫訊
衛教文章
政策宣導
用藥查詢
教學研究
課程資訊
教學研究部
醫學教育
醫事教育
臨床技能教室
研究計畫與出版獎勵
實(見)習生申請流程
員工數位學習平台
圖書室
人才招募
徵才訊息
應徵方式
104人力銀行
1111人力銀行
台灣就業通
表單下載
員工福利
員工福利
當責員工表揚
獎金申請
推薦獎金
大千碧英護理公費專班
大千綜合醫院臨床心理師獎學金
求才訊息
應徵方式
推薦獎金
員工福利
當責員工表揚
104人力銀行
1111人力銀行
台灣就業通
表單下載
大千碧英護理公費專班
大千綜合醫院臨床心理師獎學金
繁體中文
簡體中文
English
站內搜尋
衛教天地
首頁
衛教天地
腎臟保健
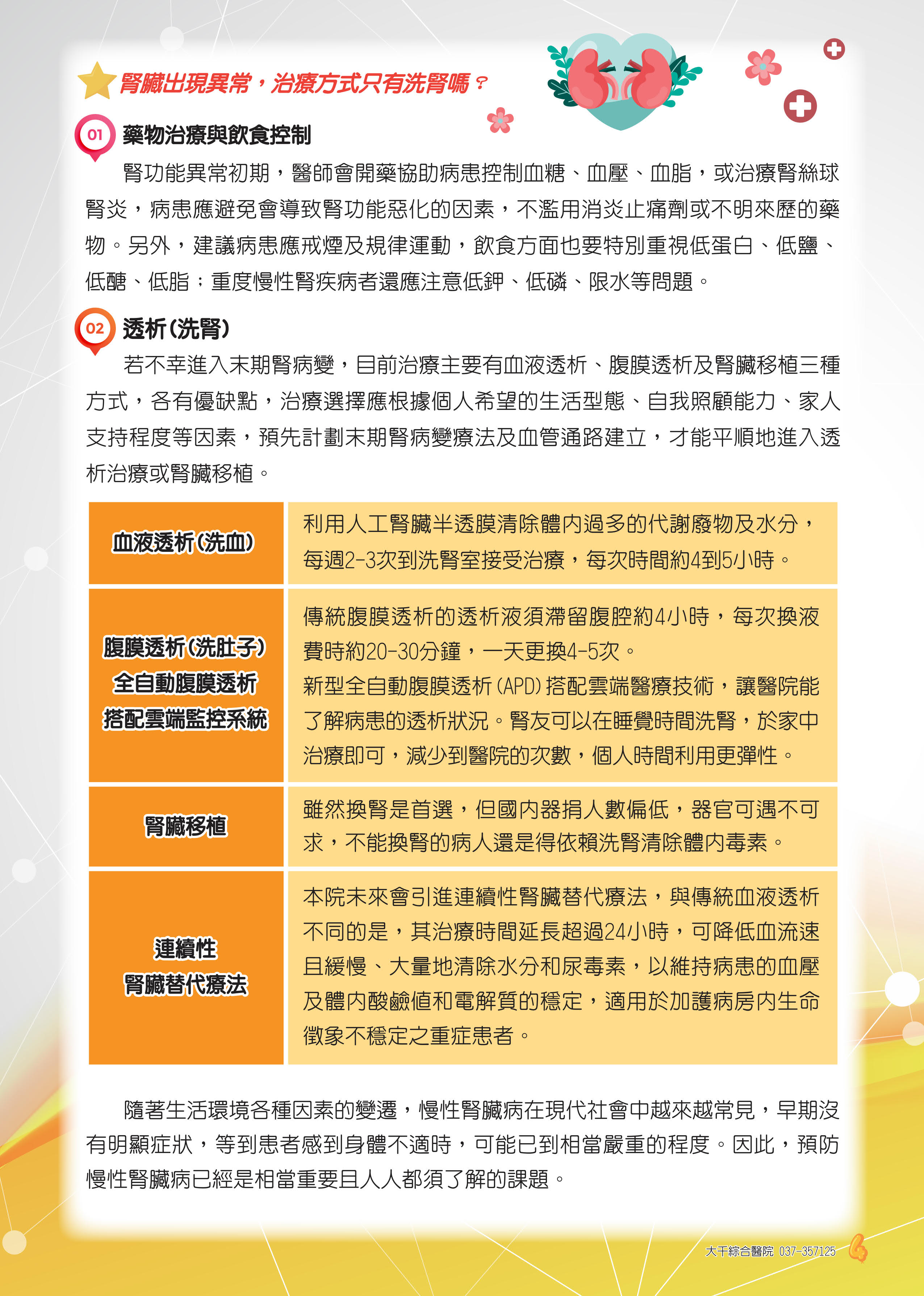
大千腎臟內科團隊 守護腎友健康不停歇
腎臟保健
2021-06-01
已有 8 人瀏覽
上一則
回上一頁
下一則
衛教天地目錄
大千醫訊
衛教文章
政策宣導
用藥查詢
衛教天地
大千醫訊
衛教文章
政策宣導
用藥查詢
LINE
院長信箱
體系院所